网站首页
资讯动态
会员单位
专委会
关于协会
活动直播
会员平台
职业技能等级认定中心
数字化学习平台
用户登录
资讯动态
News information
当前位置:
网站首页
资讯动态
党务公开
党建活动
政策指导
通知公告
经验交流
协会动态
新作推荐
杂志下载
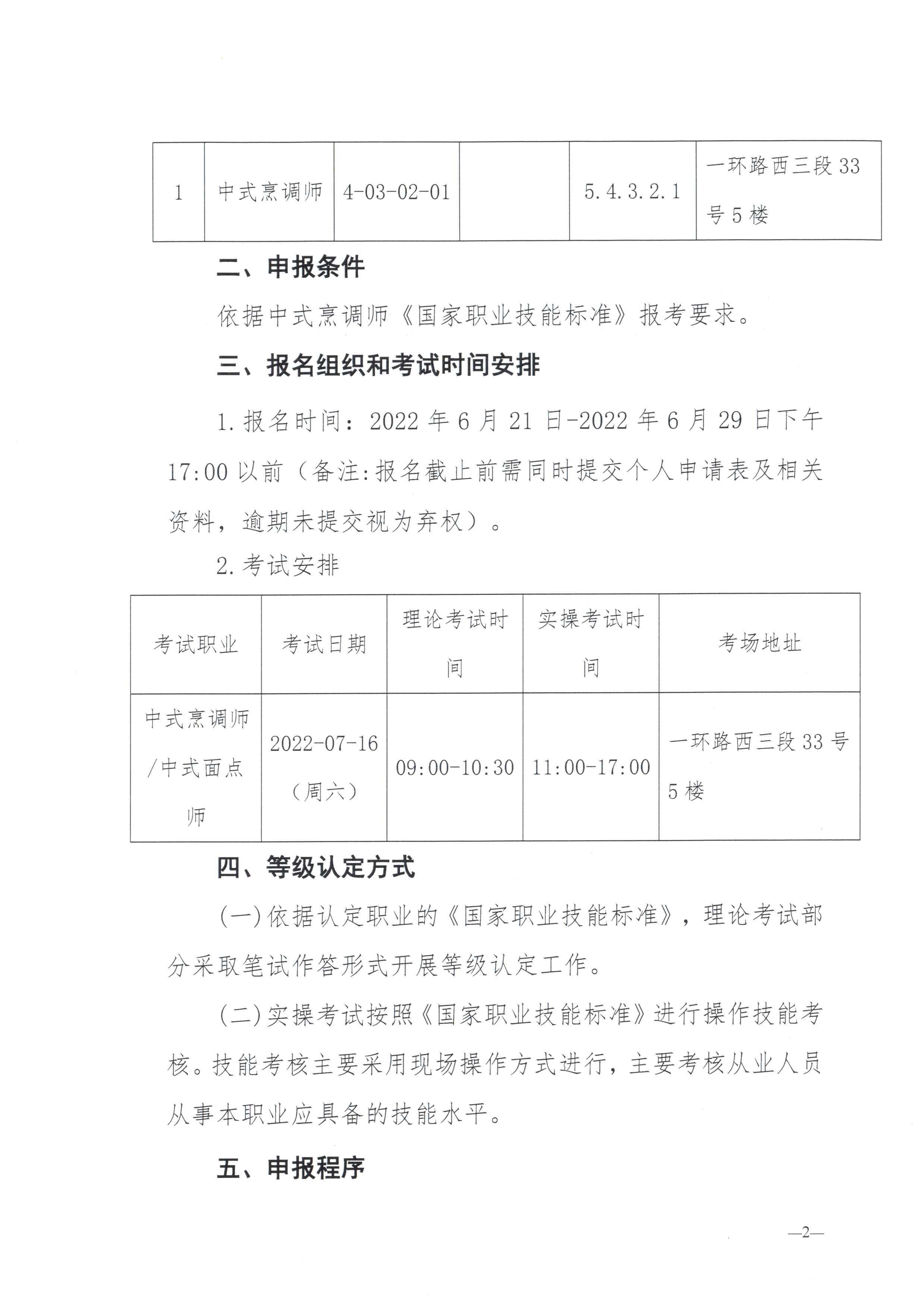
川三产职〔2022〕1号 四川省第三产业协会计划开展20220716批次(第一批次)
发布时间: 2022-06-24 15:11
584人浏览
上一篇
返回列表
下一篇